欢迎访问重庆机电控股(集团)公司官方网站!今日股价: hk02722
0.00
0.00 +0.00%
联系我们 EN
| 站内搜索:
首页

首页 信息公开   >  信息公开  >  人事信息

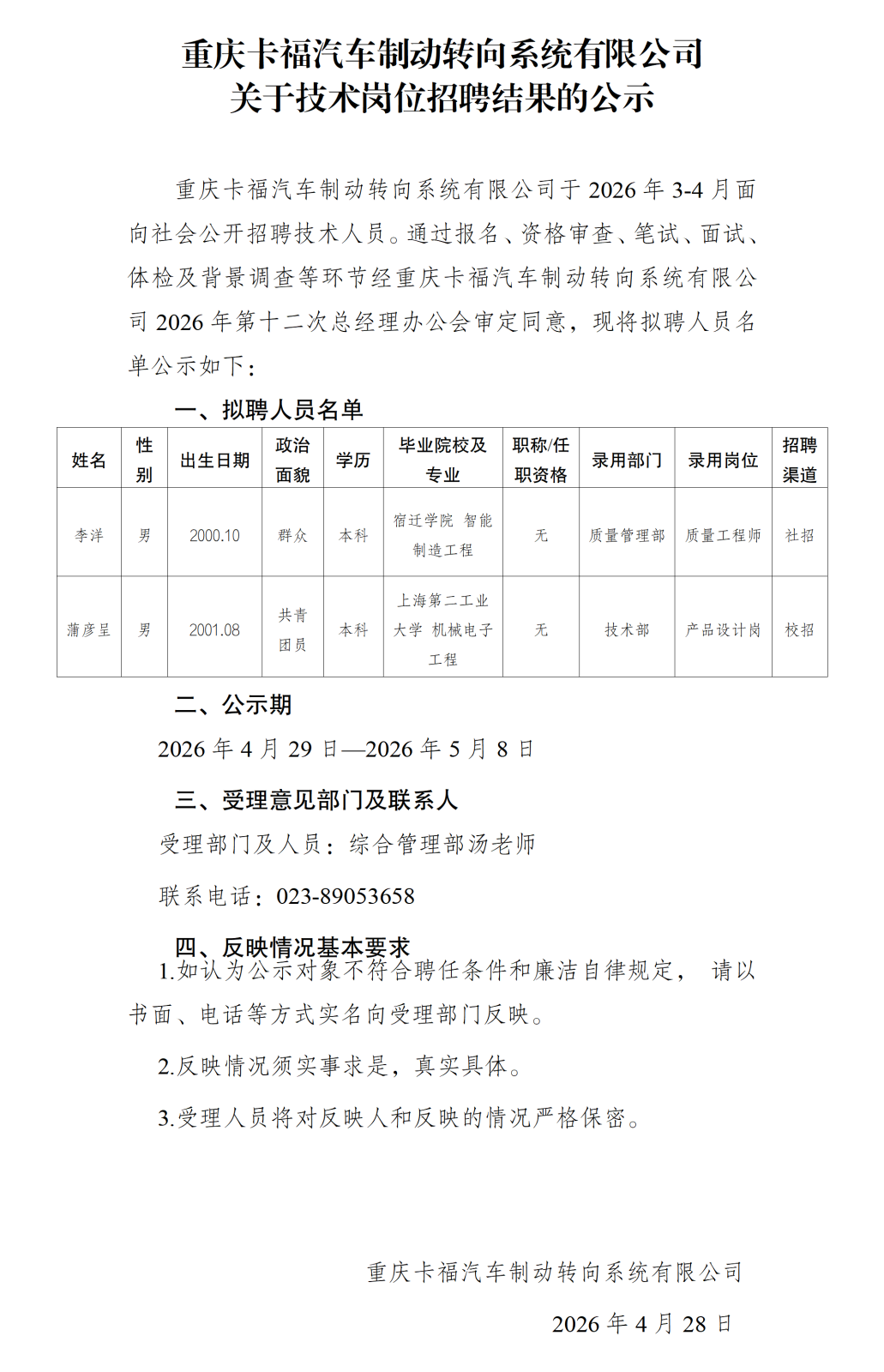
重庆卡福汽车制动转向系统有限公司关于技术岗位招聘结果的公示

作者:cengyong发布日期:2026/4/28 11:30:49关注:147

20260429重庆卡福汽车制动转向系统有限公司关于技术岗位招聘结果的公示_01.png

分享到: 微信 更多
上一篇:没有上一篇了 下一篇:磐联传动科技分公司关于技术员岗位招聘结果的公示

重庆机电控股(集团)公司
地址:重庆市两江新区黄山大道中段60号 邮编:401123 电话:023-63075670 传真:023-63075679 邮箱:office@cme-cq.com
2014-2015 © 重庆机电控股(集团)公司 版权所有 渝ICP备12001980号-1
渝公网安备 50019002502284号 技术支持:中国政企网

营销在线

地址:重庆市两江新区黄山大道中段60号
邮编:401123
电话:023-63075638
传真:023-63075634
邮箱:sc@cme-cq.com